华体会网页版登录入口-华体会(中国)-华体会(中国) 华体会网页版登录入口-华体会(中国)-华体会(中国) 政策法规 产业市场 节能技术 能源信息 宏观环境 会议会展 活动图库 资料下载 焦点专题 智囊团 企业库
能源信息  节能产业网 >> 能源信息 >> 生物质能 >> 正文
11432万元!内蒙古下达2020年秸秆综合利用项目中央财政资金
来源:内蒙古农牧厅 时间:2020/3/12 20:47:34 用手机浏览

内蒙古自治区2020年中央财政秸秆综合利用项目实施方案

根据《财政部关于提前下达2020年农业相关转移支付资金预算的通知》(财农〔2019〕108号)精神和自治区农牧厅推动农牧业农村牧区高质量发展10大行动计划的具体要求,为推动我区秸秆综合利用项目顺利实施,特制定本方案。


一、建设思路

贯彻落实绿色发展理念,围绕自治区推动农牧业农村牧区高质量发展10大行动计划,坚持因地制宜、农用优先、就地就近、政府引导、市场运作、科技支撑的原则,以玉米秸秆综合利用为重点,兼顾水稻等其他作物秸秆,以饲料化、肥料化、燃料化利用为主要方向,以提高利用率为目标,全面推进秸秆转化利用,完善扶持政策,拓宽利用渠道,创新工作方法,健全政府、企业与农牧民三方共赢的利益联结机制,不断提高秸秆综合利用水平。


二、基本原则

农用优先、多元利用。坚持秸秆综合利用与农牧业生产、农牧民生活相结合,优先满足畜牧业、种植业、清洁取暖等发展需求,重点抓好秸秆饲料化、燃料化和粉碎深翻还田、覆盖还田等肥料化利用,合理引导秸秆基料化、原料化等利用,科学确定秸秆转化利用的方法和途径,积极开展新技术、新装备、新工艺的研发和示范推广,推动秸秆利用多元化、规模化循环发展。


科技推动、试点先行。加强科技攻关,着力解决玉米秸秆转化利用焦点、难点问题,提高综合利用关键技术、装备和工艺水平。积极打造一批秸秆综合利用重点旗县,扶持一批重点企业(合作社、种养大户),建设一批示范工程,加快推进秸秆产业化发展。


集中连片、整体推进。优先支持秸秆资源量较大、转化利用途径较广的地区,全域全面整体推进,发挥项目建设的引导、辐射、带动作用,稳步提高区域秸秆综合利用率。


市场运作、政府扶持。积极探索社会化服务,发挥市场主体作用,建立适应市场需求,以龙头企业为骨干,以农牧民合作经济组织为纽带,农牧民广泛参与的秸秆收储运用体系,畅通秸秆从田间到企业的输送渠道。充分发挥农牧民、合作社、社会化服务组织和企业的主体作用,通过政府引导扶持,调动全社会参与积极性,探索形成利益联结机制,出台一批支持秸秆综合利用的地方政策,推动秸秆综合利用持续、健康发展。


三、实施地点

在秸秆资源量较大的6个盟市筛选12个重点旗县开展秸秆综合利用项目建设。以自治区玉米主产旗县(区)为主,兼顾水稻主产区,要求秸秆资源丰富,转化利用思路清晰,主要利用途径通畅,参与转化利用新型经营主体发育良好,综合利用技术相对成熟。需具备以下基本条件:


(一)项目区地方政府高度重视秸秆综合利用工作,实施项目意愿较高,已制定秸秆综合利用相关规划,出台了配套优惠政策等,能够与相关项目统筹实施,建立健全了成熟的秸秆综合利用长效机制。


(二)符合自治区推动农牧业农村牧区高质量发展10大行动计划的具体要求。

(三)向“一湖两海”周边地区及扶贫重点地区倾斜。

(四)以旗县(区)为单位统筹规划,整体推进。


四、建设目标

通过项目建设,加快推动形成布局合理、产业链条完整的秸秆综合利用产业化格局,建立完善的技术标准体系、产业技术体系和政策支持体系,着力构建政府引导,企业主体、农牧民参与的秸秆综合利用长效机制。


项目旗县秸秆综合利用率达到90%以上,全区秸秆综合利用率达到85%以上,基本杜绝露天焚烧现象。同时应积极探索形成涵盖地方政策支持、工作措施、技术措施于一体的,可持续、可复制、可推广的秸秆综合利用技术模式1~2套,培养社会化服务组织2~3个。


五、建设内容

(一)推广秸秆饲料化利用。结合肉牛、奶牛、肉羊产业发展,大力推广秸秆青贮、微贮、微生物发酵及揉丝技术。鼓励饲料生产加工企业、专门化草业生产企业、规模养殖场与农牧户、家庭农牧场、合作社开展订单收购。支持秸秆饲料化企业购置秸秆收割机、饲料粉碎机和秸秆打包机械等。扶持新建规模养殖场购置与养殖规模相匹配的秸秆青贮、微贮和揉丝等处理设备。


(二)优化秸秆肥料化利用。统筹秸秆还田、离田结构布局,针对农作物品种和耕作模式,优化秸秆机械化还田、离田技术路线,提升秸秆机械化还田、离田适用机械装备能力,开展秸秆机械化粉碎深翻还田作业,推进农机装备、农业技术在秸秆还田、离田中的集成应用。同时大力推广应用秸秆过腹还田和以秸秆为原料的商品有机肥等肥料化利用方式,探索秸秆堆沤还田的补贴形式,推动秸秆肥料化利用转型升级。


(三)探索秸秆燃料化利用。推广秸秆生物燃气清洁能源利用工程,探索燃料化利用补贴形式,做到终端产品全量利用。鼓励有条件地区结合乡村振兴、人居环境改善项目,以村组为单位实施秸秆制气集中供气工程。鼓励镇、村、组就地、就近建设秸秆固化成型燃料生产点,推广应用符合环保标准的秸秆成型燃料炉具或锅炉,解决北方清洁生产、生活供热、取暖等问题。


(四)推进秸秆收储运体系建设。坚持规划先行,按照合理半径规划建设规范的秸秆收储点,形成旗县有龙头企业,乡镇有标准化收储中心,村有固定秸秆收储点的收储运体系,实现秸秆收储运销网络乡镇全覆盖。鼓励社会力量和企业资本投入秸秆收储运体系建设,探索建立秸秆收储点建设列入村集体财产、企业租用支付费用、收储利润村民共享的利益联结机制,积极吸纳农村剩余劳动力参与收储点运营管理,确保秸秆收储点建设“依法建设、持续利用、一次建成、长久获益”。


(五)继续完善和填报秸秆资源台账。在2018年度秸秆资源台账建设基础上,继续做好2019年度秸秆资源台账建设。各地要高度重视秸秆资源台账建设,安排专业人员逐级开展数据填报工作,按照分级审核负责制的原则,确定本地的秸秆产生量、还田量、离田利用量等数据,确保数据真实、可靠,切实搭建起国家、省、市、县四级秸秆资源数据平台。各地要在2020年4月30日前完成本地秸秆资源台账填报工作。


六、资金分配

2020年秸秆综合利用项目中央财政资金合计11432万元,作为约束性任务在6个盟市12个旗县实施(详见下表)。

\

各盟市要尽快研究确定项目重点旗县,项目旗县秸秆可收集资源量原则上不低于100万吨。

中央财政资金主要用于秸秆粉碎、收集、打捆、运输、加工固化、利用以及生物质节能炉具等机具的购置补贴,秸秆还田作业的少量补贴和秸秆储存设施建设补贴等,已列入农机补贴的机械设备不再进行补贴。不得用于购置大型动力机械如大马力拖拉机,单一建设主体中央财政补贴资金不得超过100万元。各地可根据实际需要探索新的可提高秸秆综合利用率的补贴形式或机制。农牧部门要积极与财政部门沟通,严格按照中央财政资金的使用方向、补贴标准执行,不得擅自改变资金用途。要与财政部门联合开展项目督查,中央财政资金的拨付要与项目建设进度协调一致,项目建设期截止,建设质量达标,中央财政资金必须全部拨付到位。对资金用途不符合要求、拨付不到位的旗县,将减少或暂停安排同类项目。要做细、做实资金台账,项目实施结束,各旗县将项目审计报告由盟市汇总后上报自治区农牧厅。


七、工作要求

(一)加强项目管理。盟市农牧局一是要组织项目旗县在制定秸秆综合利用三年规划的基础上,加强规划研究,以全域利用为目标,坚持农用为主、多元利用原则,与脱贫攻坚、农业农村污染治理等工作相结合,明确不同作物秸秆的利用方向和产业化利用途径,细化、实化重点任务和时间节点,合理布局秸秆收储运基地,科学编制年度实施方案。二是要根据本地区实际,以有效推进秸秆综合利用为主要目的,研究制定中央财政资金的补贴方向和标准。三是要组织相关管理、专业技术人员严格审核项目旗县实施方案,务必于2020年7月底前完成旗县项目实施方案的评审和批复工作,并正式行文上报自治区农牧厅备案。四是要组织开展项目验收工作。盟市农牧局作为秸秆综合利用项目的管理单位,应按照“权责一致”原则,负责好项目的审批、督导和验收工作。既要做好2020年秸秆综合利用项目验收准备工作,也要抓紧完成2016~2019年承担的秸秆综合利用项目验收工作。各地务必于2020年6月底前将2016~2019年承担的秸秆综合利用项目验收情况上报自治区农牧厅备案。


(二)强化政策创设。要研究制定秸秆综合利用指导意见,落实农用优先政策,扩大财政对秸秆转化利用的补贴力度和范围,大力培育专业化收储运服务组织。结合当地实际情况,研究出台秸秆运输绿色通道、秸秆转化用电、用地、税收等优惠政策,探索秸秆综合利用的补偿机制。同时要加大项目督查力度,确保每个重点旗县必须出台、落实至少1项优惠政策。


(三)坚持整县推进。充分利用有限的中央财政资金,认真遴选一批项目实施重点旗县,从全域全量利用出发,坚持行政推动和发挥市场力量相结合,综合利用税收、财政等政策,引导社会资本投向秸秆综合利用,激发市场主体活力,充分调动生产经营主体特别是规模经营主体的积极性,加快建立秸秆收储运加销各环节稳定运行的产业化利用机制。各项目重点旗县,要深入挖掘产业的经济效益点、政策补偿点、工作着力点,总结形成一批秸秆利用的产业发展模式,推动项目全面、整体实施。


(四)完善技术措施。强化技术服务体系建设,积极与秸秆利用创新联盟做好对接工作,组建秸秆综合利用技术专家组,签订技术服务合同,协助编制项目总体规划和年度实施方案、研究政策体系、提炼发布主推技术、总结凝练典型模式,为秸秆综合利用提供全程科技服务。同时结合新型职业农牧民培训工程,分层次、分环节、分对象举办秸秆综合利用技术培训班,加强各级技术推广人员、新型农业经营主体的培训力度,不断提高专业化水平。每个项目旗县培训规模不低于150人次。


(五)严格督导考核。在国家秸秆综合利用绩效考核目标的基础上,自治区农牧厅进一步完善了秸秆综合利用绩效考核指标体系(见附表),将采取多种方式对项目实施进行年度绩效考核。各地要细化绩效考评内容,制定考核办法,争取将考核内容列入政府目标责任考核范围,建立项目实施监管责任制和责任追究制,加强督促检查,建立动态跟踪检查机制,形成齐抓共管、上下联动的工作格局。


(六)健全工作档案。按照秸秆综合利用考核要求,建立健全工作台账和项目档案,包括立项相关文件、配套政策措施意见,项目落实与工作开展情况、技术试验研究、典型模式、简报、信息、捡查、宣传以及相关影像等资料,分类归档。


(七)加大宣传引导。突出抓好在规模上可看、模式上可推、机制上可学,能够实现政府、企业、农民三个主体的兼顾,配套政策强、工作力度大、技术支撑好、服务组织多的县域秸秆综合利用典型。充分利用广播、电视、报刊、互联网等媒体,宣传秸秆综合利用的做法成效,提高农牧民利用秸秆的自觉性和主动性,大力营造推进秸秆综合利用的良好环境。每个项目盟市均要至少报送1篇高水平宣传信息。


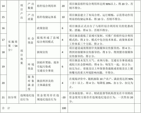
附:2020年农作物秸秆综合利用绩效评价评分表

\

 

\


分享到:
相关文章 iTAG:
内蒙古:2020年无本地消纳风电指标 以跨省区外送风电基
内蒙古煤炭日销量破200万吨
截至2月17日内蒙古生产煤矿累计达到了153处 产能7.36亿
短期内蒙古地区焦炭价格暂稳运行
主产地:2019的内蒙古,2020的山西
内蒙古近期煤价小幅上涨
12月内蒙古动力煤坑口结算价 电煤购进价均小幅上涨
生物质电厂赶工备料两头忙
频道推荐
服务中心
微信公众号

CESI
关于本站
版权声明
广告投放
网站帮助
联系我们
网站服务
会员服务
最新项目
资金服务
园区招商
展会合作
华体会网页版登录入口-华体会(中国)-华体会(中国)上线下相结合的一站式节能服务平台。
©2007-2020 CHINA-ESI.COM
鄂ICP备19009381号-2
节能QQ群:39847109
顶部客服微信二维码底部
扫描二维码关注官方公众微信